
Autor: Administrator
Contact: constructiielectronice@gmail.com
Descriere
Siguranta participantiilor la traficul rutier depinde de mai multi factori, printre care si viteza de reactie la franare. O situatie frecventa in trafic, este cea cand conducatorul autoturismului aflat in fata noastra, franeaza brusc, moment in care intervine factorul viteza de reactie la franare. In aceasta situatie, viteza cu care apasam pedala de frana, creste daca autoturismul aflat in fata noastra este semnalizat corespunzator atunci cand acesta franeaza.
Pentru ca cel din spatele nostru sa ne observe mai bine atunci cand franam, putem imbunatati eficienta de semnalizare pentru al treilea stop, folosind un circuit suplimentar de comanda. Un astfel de circuit este prezentat mai jos, si are rolul de a aprinde cu intermitenta al treilea stop, de fiecare data cand se apasa pedala de frana.
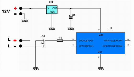
Acest circuit se conecteaza pe cablul care alimenteaza al treilea stop. Cand se apasa pedala de frana, circutul va apride cu intermitenta, al treilea stop (5 aprinderi scurte, cu perioada de 100 ms). Asadar, cu acest circuit instalat corespunzator, al treilea stop va pulsa de 5 ori, dupa care va ramane aprins pana ce se ia piciorul de pe frana. La o noua actionare a franei, acest ciclu se reia.
Date tehnice
Tensiunea de alimentare: 12V DC
Sarcina circuitului: 21W (bec sau led-uri)
Actiune: 5 aprinderi scurte, cu perioada de 100 ms
Dimensiune PCB: 2 cm x 7 cm
Schema electrica
Cablajul imprimant si dispunerea componentelor (traseele sunt vazute prin transparenta)
Copyright © www.constructii-electronice.ro (since 2008)| All Rights Reserved