
Autor: Administrator
Contact: constructiielectronice@gmail.com
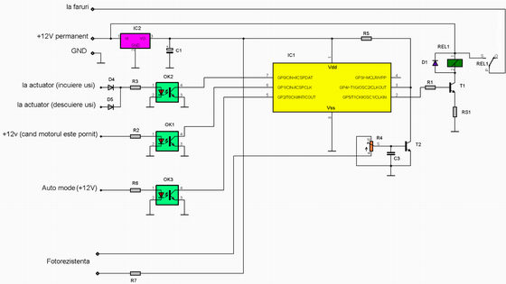
Circuitul aprinde farurile autoturismului (faza scurta, pozitii sau proiectoare - Halogen, Xenon, LED, CCFL), doar seara, atunci cand din telecomanda, se incuie/descuie usile. Timpul cat farurile raman aprinse este de 20 de secunde. Daca se pune contactul, luminile se sting, iar functia modulului este anulata. Daca nu este destul de intuneric (nivel reglabil din semireglabil), modulul nu aprinde luminile.
Auto mode - este o functie suplimentara a modulului, functie cu care modulul aprinde luminile automat, seara, dupa 10 secunde de la pornirea motorului. Luminile raman aprinse pana cand se opreste motorul sau pana cand lumina ambianta este suficienta pentru a se circula fara lumini. Cand se lumineaza brusc, modulul va stinge luminile doar dupa 30 de secunde.
Date tehnice
Tensiunea de alimentare: 12V DC
Consum: 5 mA (in repaus)
Sarcina maxima, comandata prin releu: 15A/12V
Intrarile circuitului sunt separate galvanic
Durata actionare lumini : 20 secunde
Aprindere lumini la pornire motor (Auto mode): dupa 10 secunde
Stingere lumini la iluminare brusca (Auto mode): dupa 30 secunde
Nivel reglabil pentru sensibilitatea la lumina (din semireglabil R4)
Dimensiune PCB: 8 x 5 cm
Lipirea componentelor pe cablajul imprimant se va face tinand cont de schema electrica, dispunerea componentelor si instructiunile de asamblare si lipire. Dupa operatia de lipire se introduce microcontrolerul IC1 in soclu, apoi se instaleaza circuitul in autoturism.
Atentie! Introducerea gresita in soclu al lui IC1 duce la distrugerea ireversibila a acestuia.
Schema electrica
Cablajul imprimant si dispunerea componentelor (traseele sunt vazute prin transparenta)
Componente
R7 = rezistor 1 K
R1, R5 = rezistor 10 K
Rs1 = 0 ohmi (sunt)
R2, R3, R6 = rezistor 1,5 K
R4 = semireglabil 100 K
C1 = condensator 10 uF
C3 = condensator 100 nF
D1, D4, D5 = dioda 1N4148
T1,T2 = tranzistor NPN 2N3904
OK1, OK2, OK3 = optocuplor LTV 817
IC1 = PIC 12F629
IC2 = 7805
REL1 = releu 12V/15A
Fotorezistor (se conecteaza la TP1 si TP2)
PCB: 8 x 5 cm - Download
Program microcontroler - Download
Copyright © www.constructii-electronice.ro (since 2008)| All Rights Reserved