
Autor: Administrator
Contact: constructiielectronice@gmail.com
Acest detector detecteaza metalele feroase si neferoase, iar pentru detectie foloseste principiul "Pulse Induction" PI. Aceasta metoda de detectie are avantajul ca detectia nu este influentata de mineralizarea solului. Singurul dezavantaj al detectorului este ca nu poate sa faca diferenta dintre un metal feros si unul neferos. In schimb, circutul are o sensibilitate mare, este usor de construit si reglat, si simplu de utilizat. Pentru detectie, circuitul utilizeaza o bobina de 22 cm. Cu aceasta bobina s-a putut realiza detectia unei verighete de aur de la o distanta de aproximativ 20 cm. Detectia metalului este semnalizata prin generarea unui ton audio continuu in difuzorul exterior.
Lipirea componentelor pe cablajul imprimant se va face tinand cont de schema electrica, dispunerea componentelor si instructiunile de asamblare si lipire.
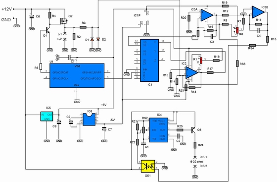
Schema electrica
Cablajul imprimant si dispunerea componentelor (traseele sunt vazute prin transparenta)
Componente
R2, R3, R4, R8, R10, R15, R19, R23 = rezistor 1 K
R5, R12, R14, R7 = rezistor 10 K
R18, R21, R22 = rezistor 22 K
R9 = rezistor 3,3 K
R11 = rezistor 330 K
R13 = rezistor 1 M
R16 = rezistor 30 K
R17 = rezistor 220 ohmi
R20 = rezistor 1,5 K
R24 = rezistor 33 ohmi
RS1, RS2, RS3, RS4 = 0 ohmi
R1 = semireglabil 100 K
R6 = potentiometru 10 K
C2, C3, C4, C5 = condensator 100 nF
C6 = condensator 1000 uF
C7, C8 = condensator 100 uF
C9 = condensator 10 uF
C1 = condensator 10 nF
D1, D2 = dioda 1N4148
OK1 = optocuplor 817
Q2 = tranzistor IRF 9540
Q1 = tranzistor BD 139
Q3 = tranzistor 2N3906
IC2 = NE 5534AP
IC1 = CD 4053BE
IC3 = LM 358P
IC4 = BE 555
IC5 = 7805
IC6 = ICL 7660
U1 = PIC 10F202
DIF-1, DIF-2 = difuzor 8-32 ohmi
PCB: 7,7 x 10 cm - Download
Program microcontroler - Download
Realizarea bobinei

Utilizarea detectorului este destul de simpla. Se pune in functiune detectorul, apoi se roteste axul potentiometrului R6, la stanga sau la dreapta, pana cand tonul audio dispare. Cand in apropierea bobinei detectorului se afla un obiect metalic, detectorul genereaza un ton audio continuu. Reglajul din potentiometrul R6 se va face periodic in timpul folosirii detectorului.
Copyright © www.constructii-electronice.ro (since 2008)| All Rights Reserved