
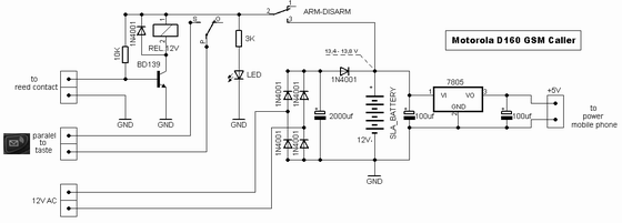
Un apelator GSM este un dispozitiv electronic care apeleaza unul sau mai multe numere de telefon atunci cand se produce un eveniment (alarma,incendiu, panica etc.). Un circuit simplu, fara microcontroler, dar foarte eficient si practic, conectat cu un telefon mobil Motorola D160, este folosit pentru constructia acestui apelator GSM simplu.
Copyright © www.constructii-electronice.ro (since 2008)| All Rights Reserved