
Descriere
Anumite circuite electronice functioneaza cu semnale de comanda obtinute de la contacte NO sau NC, contacte care sunt actionate de relee sau de intrerupatoare. Aceste contacte sunt actionate in diferite moduri, cum ar fi: momentary, toggle si latch. Daca modul de actionare al contactului (momentary, toggle sau latch) nu corespunde cu cel acceptat de circutului electronic, atunci, intre contact si circuitul electronic este necesara conectarea unui circuit suplimentar care sa converteasca modul de actionare al contactului, intr-un mod pe care circuitul electronic il recunoaste.
Releu "Toggle to Momentary", este un circuit electronic care converteste modul de actionare "Toggle", in mod "Momentary". Altfel spus, circuitul inchide un contact NO, un interval de timp finit, determinat de pozitia semireglabilului R2 (actionare "Momentary"), atunci cand la intrarea circutului se inchide un contact, un interval de timp infinit (actionare "Toggle"). Daca acest contact inchis, de la intrare, se deschide, atunci circutul repeta actiunea, adica va inchide contactul NO, un interval de timp finit, determinat de pozitia semireglabilului R2 (actionare "Momentary").
Date tehnice
Tensiunea de alimentare: 12V DC
Actionare prin contact NO/7 A
Timpul de actionare "Momentary", reglabil din R2
IN: contact cu actionare "Toggle"
OUT: contact NO cu actionare "Momentary"
Dimensiune PCB: 45 cm x 10 cm
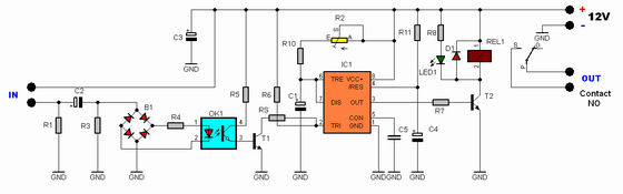
Schema electrica
Cablajul imprimant si dispunerea componentelor (traseele sunt vazute prin transparenta)
Componente
IC1 = 555
T1 = 2N3904
T2 = BD 139
D1 = 1N4148
OK1 = optocuplor 817
B1 = punte redresoare
LED1 = LED (rosu, galben sau verde)
R1, R8, R11 = rezistor 4,7 K
R5, R6, R7, R10 = rezistor 10 K
R3 = rezistor 1 K
R4 = rezistor 220 ohmi
R2 = rezistor 100 K
Rs = rezistor "Sunt"
C2, C3 = condensator electrolitic 100 uF
C4, C1 = condensator electrolitic 10 uF
C5 = condensator multistrat 100 nF
Rel1 = releu 12 V
CON1, CON2, CON3 = terminal bloc 2 cai
PCB: PCB: 45 cm x 10 cm - Download
Copyright © www.constructii-electronice.ro (since 2008)| All Rights Reserved